在Neuroscience Letters發文揭示法舒地爾對髓鞘保護和再生的新機制
多發性硬化(MS)是一種自身免疫炎癥反應介導的中樞神經系統(CNS)脫髓鞘疾病。發病過程主要包括外周免疫細胞浸潤CNS,引發少突膠質細胞(OLs)死亡,最終導致神經元的髓鞘脫失和軸突變性。髓鞘再生被認為是治療脫髓鞘疾病的關鍵因素,且髓鞘再生的增強與神經功能的恢復密切相關。大量研究表明,髓鞘再生可逆轉神經元軸突的損傷,使臨床癥狀得到恢復。影響髓鞘再生的因素主要包括清除損傷區域的髓鞘碎片,產生促進髓鞘再生的因子,以及加速少突膠質前體細胞(OPCs)向成熟的OLs轉化過程。髓鞘碎片在病變周圍聚集,不僅會引發炎癥反應,還會抑制髓鞘在CNS中的形成。因此,在髓鞘形成過程中清除髓鞘碎片是十分必要的。研究表明,小膠質細胞在髓鞘再生過程中扮演著重要角色。小膠質細胞不僅吞噬髓鞘碎片,減輕炎癥反應,還可在清除髓鞘碎片的過程中產生再生因子,加速髓鞘再生。Cuprizone(CPZ)模型作為研究髓鞘再生的動物模型,病理表現出廣泛的髓鞘碎片聚集和小膠質細胞的激活。目前,雖然一些免疫調節藥物已被證明對MS有效,但仍缺乏促進髓鞘再生的有效性證據。法舒地爾作為一種典型的Rho激酶抑制劑,在脫髓鞘疾病中表現出多種優勢。一系列研究表明,法舒地爾可能通過抑制神經炎癥、激活神經干細胞和促進神經軸突再生,進而發揮CNS保護功能。先前課題組研究表明,法舒地爾通過影響小膠質細胞的表型轉化發揮髓鞘保護的作用。因此,法舒地爾促進MS的髓鞘再生機制需要進一步闡明。
2021年4月7日,c7c7.app附屬白求恩醫院李新毅和馬存根課題組在Neuroscience Letters上發表了題為“Fasudil enhances the phagocytosis of myelin debris and the expression of neurotrophic factors in cuprizone-induced demyelinating mice.”的研究論文。該研究從上述問題出發,在體內外觀察法舒地爾對小膠質細胞吞噬髓鞘碎片的影響。此外,進一步觀察吞噬髓鞘碎片的小膠質細胞神經營養因子的分泌及對髓鞘再生的影響。
該研究的主要結果有:
1.法舒地爾體外促進小膠質細胞吞噬髓鞘碎片
課題組首先篩選了法舒地爾誘導小膠質細胞吞噬熒光髓鞘碎片(FMD)的最佳濃度和時間,發現15 μg/ml法舒地爾作用48 h可增強小膠質細胞對髓鞘碎片的吞噬作用,表明法舒地爾的作用濃度和吞噬時間適合后續研究。通過體外實驗,課題組發現法舒地爾能夠上調TREM2/DAP12通路mRNA和蛋白的表達(圖1)。
2. 法舒地爾體外誘導小膠質細胞表達神經營養因子
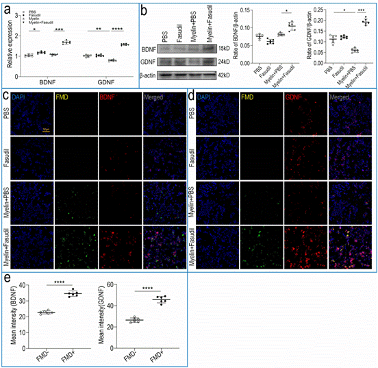
進一步發現,法舒地爾能夠增強吞噬碎片的小膠質細胞高表達BDNF和GDNF,提示體外小膠質細胞吞噬髓鞘碎片可能上調BDNF和GDNF的表達(圖2)。進一步收集PBS(M0)、法舒地爾(M1)、FMD/PBS(M2)或FMD/法舒地爾(M3)干預BV-2小膠質細胞的條件培養液(CMs),孵育OPCs 9天,發現FMD/法舒地爾組CMs干預后OPCs的MBP染色明顯增強,多極分支明顯(圖3)。
綜上所述,法舒地爾促進小膠質細胞攝取FMD,刺激BDNF和GDNF的表達,促進OPCs體外成熟。
3. 法舒地爾在體內促進小膠質細胞吞噬髓鞘碎片
通過腦立體定位注射FMD證實了法舒地爾可促進CPZ誘導脫髓鞘模型吞噬清除外源性髓鞘碎片(圖4)。進一步通過免疫熒光染色發現小膠質細胞和髓鞘存在共定位關系,提示髓鞘的破壞導致小膠質細胞的富集和髓鞘碎片的吞噬(圖5)。
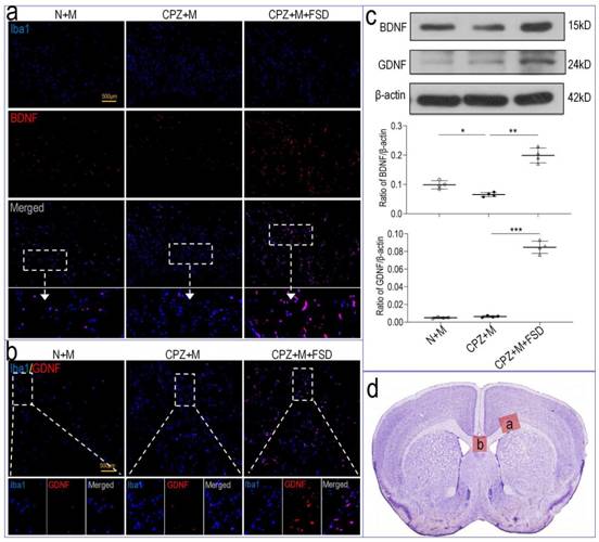
4. 法舒地爾誘導體內神經營養因子的表達,再生髓鞘
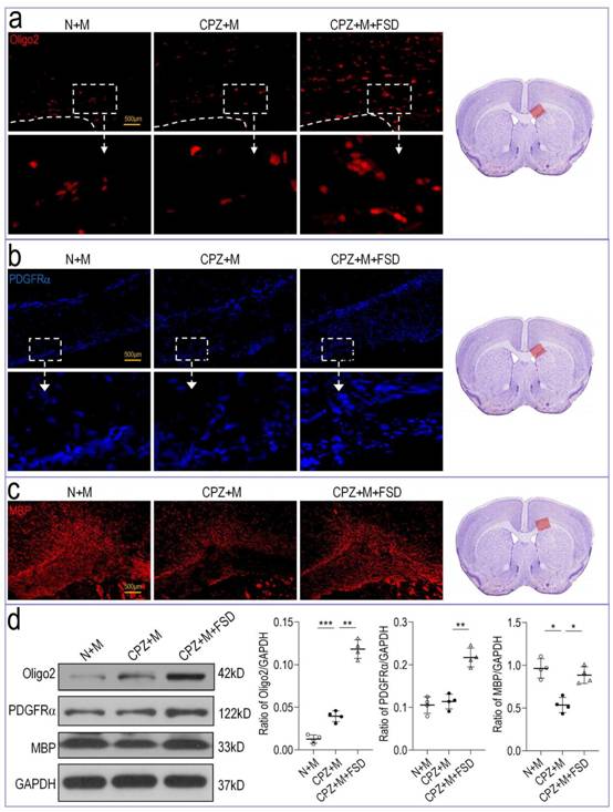
通過免疫熒光染色和western blot分析發現,法舒地爾能夠明顯上調小膠質細胞BDNF和GDNF的表達,這與我們體外實驗結果相一致(圖6)。同時發現,法舒地爾干預可增加OPCs標志物(Oligo2,PDGFRα)和OLs標志物(MBP)的表達,提示法舒地爾促進CPZ誘導的脫髓鞘小鼠OPCs的形成和成熟。
c7c7.app附屬白求恩醫院博士生丁智斌為該論文第一作者,李新毅、馬存根和肖保國為該論文的共同通信作者。該研究得到了國家自然科學基金、山西省應用基礎研究項目、山西省國際科技合作項目、山西省留學基金委科研項目等多方資助。

圖1 法舒地爾誘導BV-2小膠質細胞吞噬髓鞘碎片
圖2 法舒地爾上調FMD吞噬的BV-2細胞BDNF和GDNF的表達
圖3 髓鞘碎片/法舒地爾組BV-2細胞CMs促進OPCs成熟
圖4 法舒地爾促進小膠質細胞清除CPZ小鼠腦內外源性髓鞘碎片


圖5 法舒地爾誘導CPZ小鼠腦小膠質細胞表達BDNF和GDNF
圖6 法舒地爾可促進OPCs的體內再生和分化
